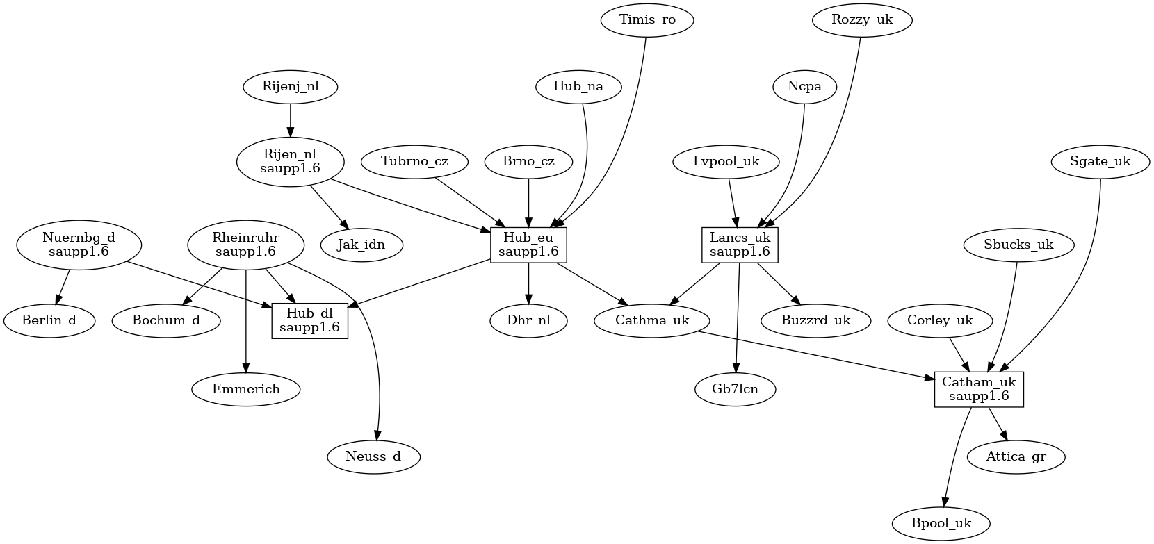
Convers Linkcrawler from: Hub_EU

Home

Convers network as of: March 21st 2024