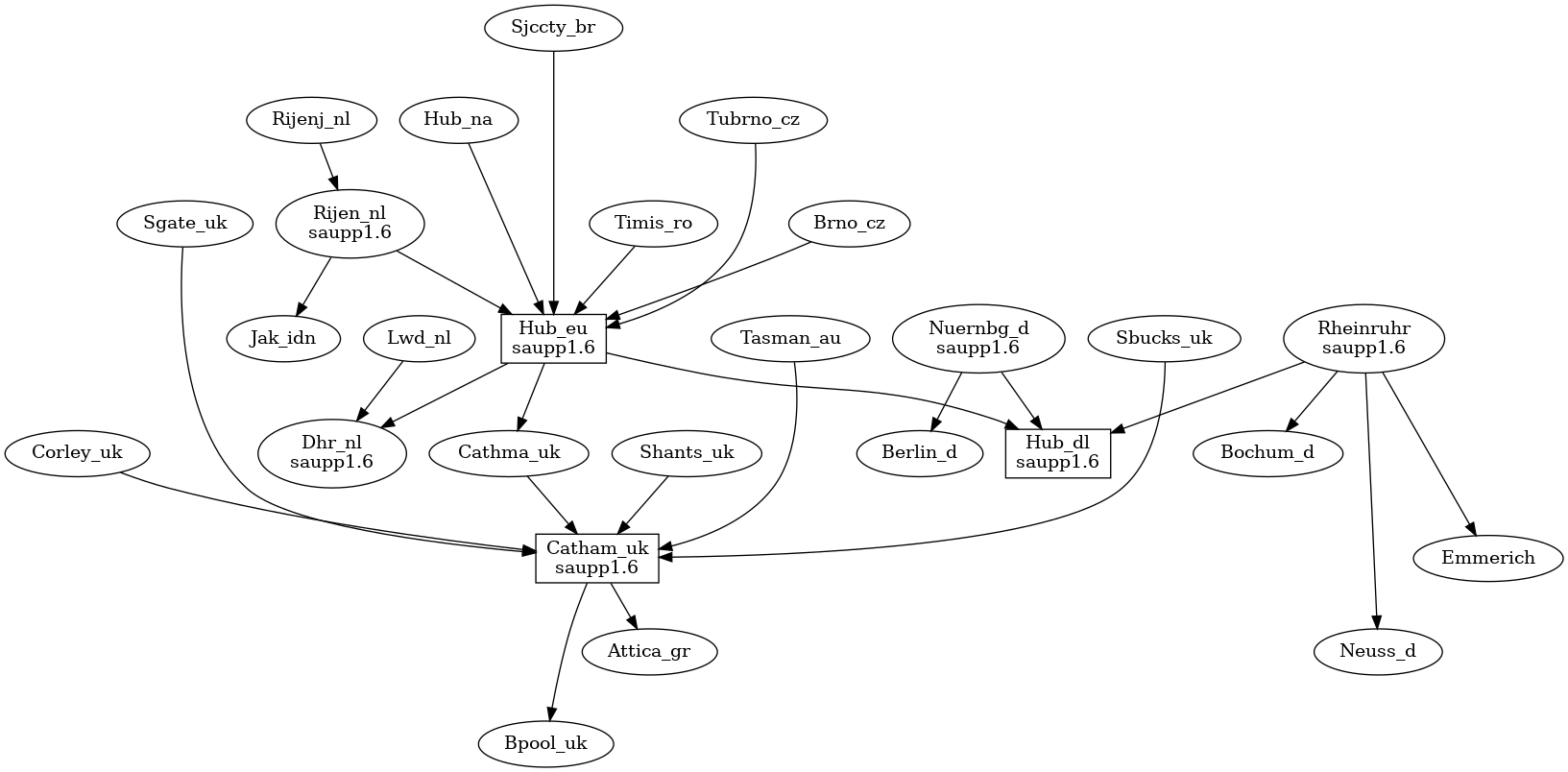
Convers Linkcrawler from: Hub_EU

Home

Convers network as of: May 3rd 2024