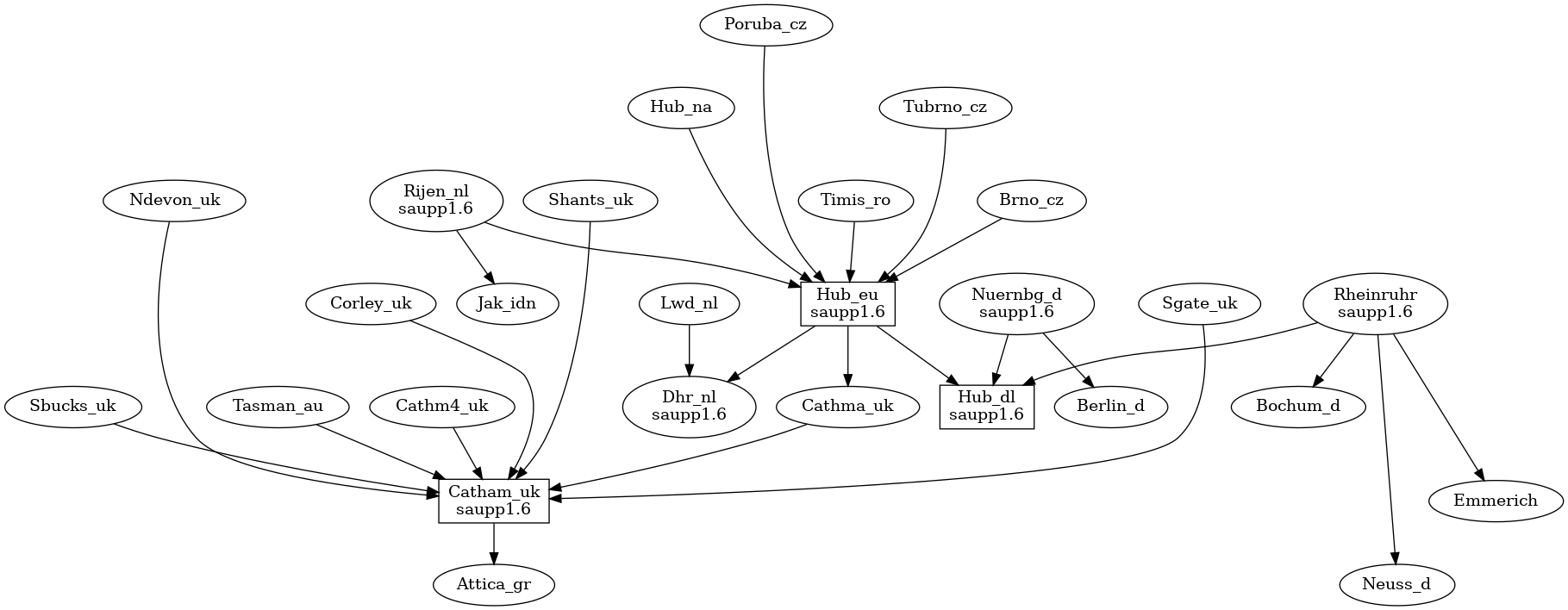
Convers Linkcrawler from: Hub_EU

Home

Convers network as of: June 9th 2024