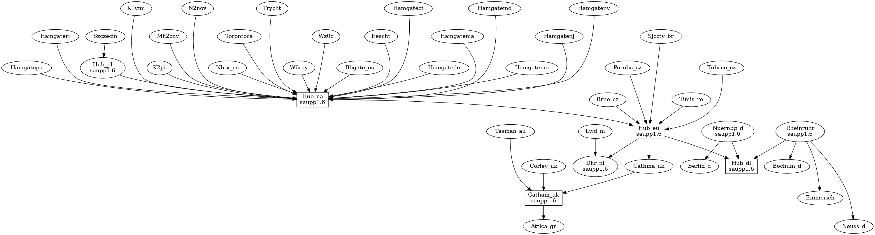
Convers Linkcrawler from: Hub_EU

Home

Convers network as of: November 6th 2024