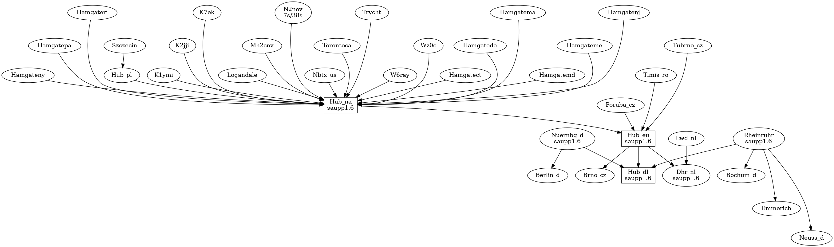
Convers Linkcrawler from: Hub_EU

Home

Convers network as of: December 11th 2024