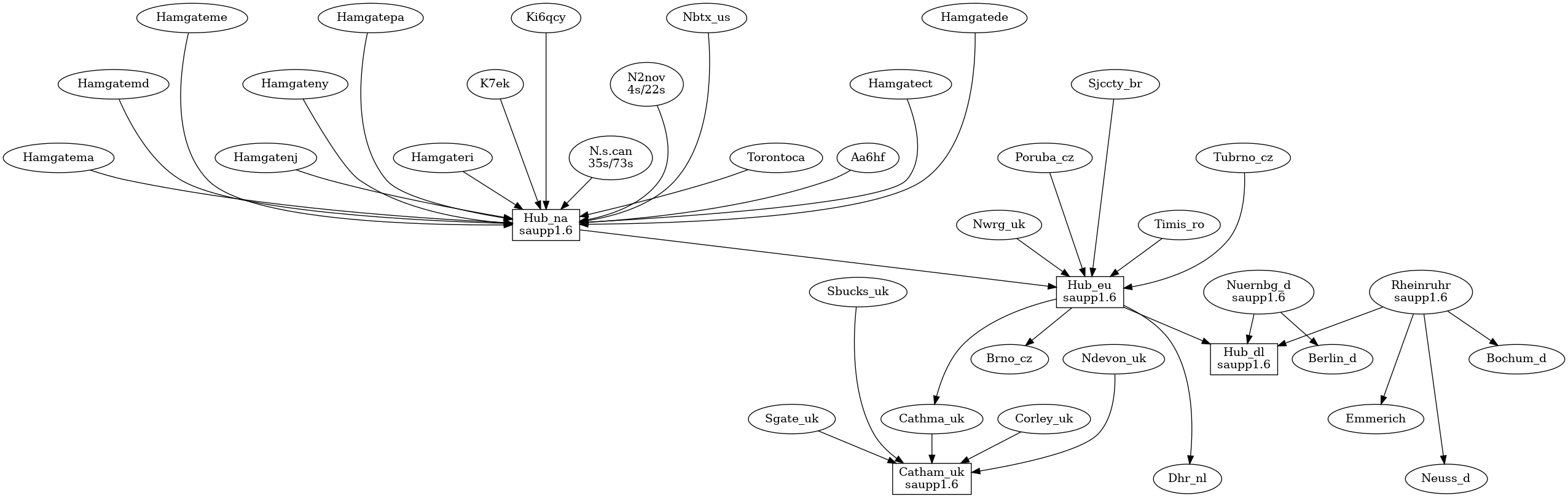
Convers Linkcrawler from: Hub_EU

Home

Convers network as of: July 14th 2025