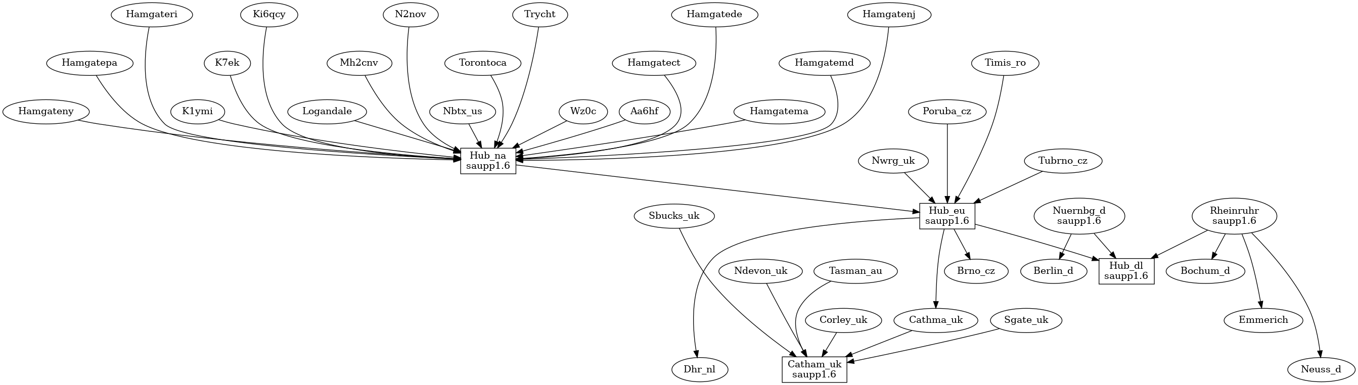
Convers Linkcrawler from: Hub_EU

Home

Convers network as of: August 8th 2025