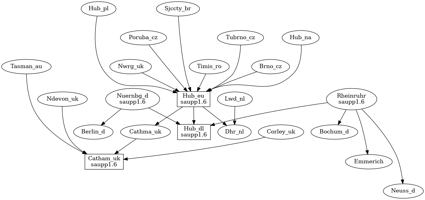
Convers Linkcrawler from: Hub_EU

Home

Convers network as of: September 2nd 2025